پخش صوت با استفاده از کلاس MediaPlayer

در این جلسه ابتدا با کلاس MediaPlayer در اندروید آشنا شده سپس در قالب یک پروژه ساده به بررسی متدهای این کلاس برای مدیریت پخش فایلهای صوتی در اندروید میپردازیم.
معرفی MediaPlayer در برنامه نویسی اندروید
به نام خدا. پخش صوت یکی از قابلیتهایی است که امروزه کاربرد گستردهای در تلفنهای هوشمند دارد. از جمله این کاربردها میتوان به برنامههای پخش موسیقی و یا تقویمها اشاره کرد. کاربر توسط یک برنامه مدیریت فایلهای صوتی میتواند آهنگها و آلبومهای موسیقی را از روی کارت حافظه دیوایس اندرویدی خود اجرا و پخش کند. همچنین قابلیتهای دیگری در این برنامهها وجود دارند از جمله تغییر فایل صوتی در حال پخش، نمایش مدت زمان هر آهنگ یا فایل صوتی، نمایش موقعیت فعلی پخش صوت (اینکه چه مدت زمانی از شروع سپری شده و چه زمانی باقی مانده) و… . همچنین در یک برنامه تقویم کاربر میتواند قابلیت پخش اذان را فعال کند. از دیگر کاربردها میتوان به پخش صداهای مختلف در یک بازی اشاره کرد. قبلا در آموزش ساخت Splash Screen در اندروید هم از MediaPlayer برای پخش یک صوت هنگام اجرای صفحه اسپلش استفاده کرده بودیم.
در اندروید روشهای متفاوتی برای اضافه کردن فایلهای صوتی به برنامه و پخش آنها وجود دارد. یکی از این روشها استفاده از MediaPlayer در اندروید است. با استفاده از این کلاس میتوانیم مدیریت کاملی بر روی اجرا و پخش فایلهای صوتی در اپلیکیشن اندرویدی خود داشته باشیم. قابلیتهایی مانند پخش (play)، مکث (pause)، توقف (stop)، پخش دسته جمعی فایلها، نمایش مدت زمان فایل صوتی، نمایش موقعیت زمانی فعلی فایل صوتی در حال پخش، نمایش اطلاعات مربوط به فایل و… .
ابتدا عملکرد تعدادی از متدهای MediaPlayer را بررسی میکنیم:
۱: start(): با فراخوانی این متد، فایل صوتی از ابتدا شروع به پخش میکند.
۲: pause(): با فراخوانی این متد، در صورتی که قبلا پخش یک فایل صوتی توسط متد start() آغاز شده باشد، متوقف میشود. چنانچه مجدد متد start() فراخوانی شود فایل صوتی از جایی که قبلا متوقف شده آغاز خواهد شد و نه از ابتدای فایل.
۳: reset(): همانطور که از نام آن پیداست، MediaPlayer را ریست میکند.
۴: isPlaying(): مقدار true یا false برمیگرداند و نشان میدهد که آیا موزیکی در حال پخش هست یا نه. بخ عنوان مثال میتوانیم توسط این متد بررسی کنیم فقط در صورتی متد pause() فراخوانی شود که isPlaying() مقدار true برگرداند.
۵: seekTo(): این متد یک مقدار int میگیرد و فایل صوتی در حال پخش را به آن نقطه میبرد. به عنوان مثال اگر فایل صوتی در حال پخش در موقعیت ۱ دقیقه و ۱۰ ثانیه قرار دارد و توسط این متد مقدار ۲۶۰۰۰ میلی ثانیه به MediaPlayer ارسال شود، فایل صوتی از ثانیه ۲۶ شروع به پخش میکند.
۶: getCurrentPosition(): موقعیت فعلی پخش را بر حسب میلی ثانیه برمیگرداند.
۷: getDuration(): این متد مدت زمان فایل صوتی را بر حسب میلی ثانیه برمیگرداند.
۸: release(): با استفاده از این متد فایلهای صوتی که به MediaPlayer پاس داده شده به ترتیب و پشت سر هم پخش میشوند.
۹: setVolume(): برای تنظیم کم و زیاد صدا استفاده میشود.
۱۰: selectTrack(): این متد یک مقدار int میگیرد که برای انتخاب یک فایل صوتی از یک لیست و پخش آن استفاده میشود.
۱۱: selectTrack(): این متد اطلاعات یک تِرَک یا همان فایل صوتی را برمیگرداند.
۱۲: setLooping(): لغت Loop به معنی حلقه تکرار است. ورودی این متد از نوع boolean بوده و مقدار true یا false میگیرد. چنانچه مقدار true به این متد داده شود فایل صوتی بی نهایت مرتبه تکرار خواهد شد تا زمانی که توسط pause() یا stop() متوقف شود.
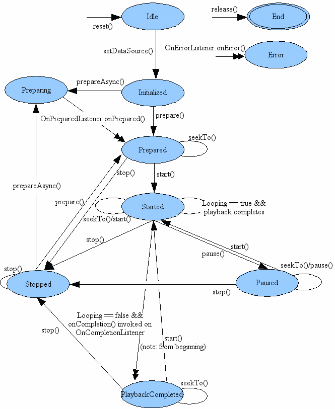
نمودار وضعیت MediaPlayer
تصویر زیر یک نمای کلی از وضعیت هرکدام از متدهای MediaPlayer در اندروید را نشان میدهد:

اگر نمودار بالا برایتان قابل درک نیست نگران نباشید. ادامه مبحث را دنبال کنید.
پروژه کار با کلاس MediaPlayer اندروید
میخواهم در قالب یک تمرین ساده، تعدادی از متدهایی که در ابتدای جلسه معرفی کردم را استفاده کنم تا با کارکرد هرکدام بهتر آشنا شوید.
مطابق مبحث آموزش ساخت پروژه در اندروید استودیو یک پروژه اندرویدی با نام MediaPlayer میسازم. اکتیویتی را از نوع Empty Activity و زبان را Java انتخاب کردم.
در قدم نخست در Layout اکتیویتی یک TextView و شش Button تعریف کردم که هرکدام از دکمهها یک متد را فراخوانی میکند. از TextView هم برای نمایش مدت زمان فایل صوتی، موقعیت فعلی پخش و وضعیت پخش استفاده خواهیم کرد.
activity_main.xml
<?xml version="1.0" encoding="utf-8"?>
<LinearLayout xmlns:android="http://schemas.android.com/apk/res/android"
xmlns:app="http://schemas.android.com/apk/res-auto"
xmlns:tools="http://schemas.android.com/tools"
android:layout_width="match_parent"
android:layout_height="match_parent"
android:orientation="vertical"
tools:context=".MainActivity">
<TextView
android:layout_width="match_parent"
android:layout_height="wrap_content"
android:text="محل نمایش متن"
android:textAlignment="center"
android:id="@+id/txt_view" />
<Button
android:layout_width="match_parent"
android:layout_height="wrap_content"
android:text="شروع"
android:id="@+id/start_btn" />
<Button
android:layout_width="match_parent"
android:layout_height="wrap_content"
android:text="مکث"
android:id="@+id/pause_btn" />
<Button
android:layout_width="match_parent"
android:layout_height="wrap_content"
android:text="توقف"
android:id="@+id/stop_btn" />
<Button
android:layout_width="match_parent"
android:layout_height="wrap_content"
android:text="پرش به ثانیه ۲۰"
android:id="@+id/seekto_btn" />
<Button
android:layout_width="match_parent"
android:layout_height="wrap_content"
android:text="وضعیت پخش"
android:id="@+id/isplaying_btn" />
<Button
android:layout_width="match_parent"
android:layout_height="wrap_content"
android:text="موقعیت فعلی"
android:id="@+id/position_btn" />
</LinearLayout>
قبل از اینکه کدهای اکتیویتی را بنویسم، مطابق آنچه قبلا در آموزش Splash Screen یا آموزش ساخت Service در برنامه نویسی اندروید گفته شد، یک پوشه با نام raw به پوشهی res پروژه اندرویدی اضافه کرده و یک فایل با فرمت .mp3 درون آن قرار میدهم:

حالا نوبت به تکمیل کدهای اکتیویتی میرسد:
MainActivity.java
package ir.android_studio.mediaplayer;
import androidx.appcompat.app.AppCompatActivity;
import android.media.MediaPlayer;
import android.os.Bundle;
import android.view.View;
import android.widget.Button;
import android.widget.TextView;
import android.widget.Toast;
import java.util.concurrent.TimeUnit;
public class MainActivity extends AppCompatActivity {
private TextView txtView;
private Button startBtn, pauseBtn, stopBtn, seektoBtn, isPlayingBtn, positionBtn;
private MediaPlayer medPlayer;
private int timeInt;
@Override
protected void onCreate(Bundle savedInstanceState) {
super.onCreate(savedInstanceState);
setContentView(R.layout.activity_main);
txtView = findViewById(R.id.txt_view);
startBtn = findViewById(R.id.start_btn);
pauseBtn = findViewById(R.id.pause_btn);
stopBtn = findViewById(R.id.stop_btn);
seektoBtn = findViewById(R.id.seekto_btn);
isPlayingBtn = findViewById(R.id.isplaying_btn);
positionBtn = findViewById(R.id.position_btn);
if (medPlayer == null) {
medPlayer = MediaPlayer.create(this, R.raw.song);
}
medPlayer.setLooping(true);
startBtn.setOnClickListener(new View.OnClickListener() {
@Override
public void onClick(View view) {
medPlayer.start();
Toast.makeText(MainActivity.this, "موزیک در حال پخش", Toast.LENGTH_SHORT).show();
timeInt = medPlayer.getDuration();
audioTime();
}
});
pauseBtn.setOnClickListener(new View.OnClickListener() {
@Override
public void onClick(View view) {
medPlayer.pause();
Toast.makeText(MainActivity.this, "موزیک موقتا متوقف شد", Toast.LENGTH_SHORT).show();
}
});
stopBtn.setOnClickListener(new View.OnClickListener() {
@Override
public void onClick(View view) {
medPlayer.stop();
Toast.makeText(MainActivity.this, "موزیک متوقف شد", Toast.LENGTH_SHORT).show();
}
});
seektoBtn.setOnClickListener(new View.OnClickListener() {
@Override
public void onClick(View view) {
medPlayer.seekTo(20000);
Toast.makeText(MainActivity.this, "موزیک به ثانیه ۲۰ منتقل شد", Toast.LENGTH_SHORT).show();
}
});
isPlayingBtn.setOnClickListener(new View.OnClickListener() {
@Override
public void onClick(View view) {
if (medPlayer.isPlaying()) {
txtView.setText("موزیک در حال پخش است");
} else {
txtView.setText("موزیک در حال پخش نیست");
}
}
});
positionBtn.setOnClickListener(new View.OnClickListener() {
@Override
public void onClick(View view) {
timeInt = medPlayer.getCurrentPosition();
audioTime();
}
});
}
public void audioTime() {
String time = String.format("%02d min, %02d sec",
TimeUnit.MILLISECONDS.toMinutes(timeInt),
TimeUnit.MILLISECONDS.toSeconds(timeInt) -
TimeUnit.MINUTES.toSeconds(TimeUnit.MILLISECONDS.toMinutes(timeInt))
);
txtView.setText(time);
}
}
ابتدا یک نمونه از کلاس MediaPlayer با نام medPlayer ساختم. داخل متد onCreate() توسط MediaPlayer.create() فایل صوتی با نام song را به medPlayer معرفی کردم. ورودی نخست کانتکست و ورودی دوم محل قرارگیری فایل صوتی است. این خط را داخل یک شرط قرار دادم تا ابتدا بررسی کند تنها در صورتی MediaPlayer را create کند (یعنی بسازد) که اینکار قبلا انجام نشده و medPlayer برابر null باشد.
در خط بعد برای متد setLooping() مقدار true قرار دادم تا پخش موزیک تا زمانی که متوقف نشده تکرار شود. برای دکمه شروع ابتدا متد start() تعریف شده که پخش فایل صوتی را آغاز میکند.
یک متغیر از جنس int با نام timeInt در کلاس اکتیویتی تعریف کردم که برای ذخیره مقادیر مربوط به زمان فایل صوتی و موقعیت فعلی پخش از آن استفاده میکنم.
timeInt = medPlayer.getDuration();
در اینجا مدت زمان فایل صوتی توسط getDuration() از medPlayer گرفته شده و در متغیر timeInt با واحد میلی ثانیه ذخیره میگردد. در خط بعد متدی با نام audioTime() فراخوانی میشود که درون اکتیویتی و بعد از onCreate() آنرا تعریف کردهام:
public void audioTime() {
String time = String.format("%02d min, %02d sec",
TimeUnit.MILLISECONDS.toMinutes(timeInt),
TimeUnit.MILLISECONDS.toSeconds(timeInt) -
TimeUnit.MINUTES.toSeconds(TimeUnit.MILLISECONDS.toMinutes(timeInt))
);
txtView.setText(time);
}
در این تابع ابتدا مقدار ذخیره شده در timeInt توسط String.format() به فرمتی تبدیل شده که در آن مدت زمان موزیک بر حسب دقیقه و ثانیه تفکیک شده است. خروجی این تبدیل در time ذخیره شده و سپس توسط setText به TextView ارسال میشود.
بنابراین با کلیک روی دکمه شروع، ابتدا پخش صوت آغاز شده و سپس مدت زمان موزیک در TextView نمایش داده میشود.
دکمههای مکث و توقف نیاز به توضیحی ندارند. در دکمه پرش برای متد seekTo() مقدار ۲۰۰۰۰ میلی ثانیه (۲۰ ثانیه) تعریف شده. برای دکمه وضعیت پخش یک شرط تعریف شده که بررسی میکند چنانچه isPlaying برقرار باشد (یعنی true برگرداند) یک پیغام مناسب با آن و در صورت برقرار نبودن نیز یک پیغام دیگر نمایش دهد. برای دکمه موقعیت فعلی هم ابتدا موقعیت فعلی پخش صوت بر حسب میلی ثانیه از medPlayer دریافت شده و در timeInt ذخیره میشود. سپس متد audioTime فراخوانی شده که باعث میشود مقدار موجود در timeInt بر حسب دقیقه و ثانیه در TextView نمایش داده شود.
برنامه را اجرا میکنم. با کلیک روی دکمه شروع، موزیک پلی شده و همانطور که انتظار میرفت مدت زمان موزیک در TextView نمایش داده شد:

با کلیک روی دکمه پرش، موزیک در هر موقعیتی که در حال پخش باشد به ثانیه ۲۰ منتقل خواهد شد:

با کلیک روی دکمه وضعیت پخش، پیغام مناسب در TextView نمایش داده شده است:

دکمه موقعیت فعلی، متد getCurrentPosition() را فراخوانی میکند که در تصویر زیر مشاهده میکنید در TextView ثانیه ۴۳ را نمایش میدهد.

همچنین دکمههای مکث و توقف، عملیات مدنظر را انجام میدهند:


MediaPlayer متدهای دیگری برای فراخوانی صوت از URI و URL هم دارد که میتوان برای پخش مواردی مانند زنگ هشدار (Alarm)، آهنگ زنگ (Ringtone)، پخش آنلاین موزیک و… استفاده کرد اما برای این مبحث به همین حد بسنده میکنم. در این جلسه فقط با کلاس MediaPlayer در اندروید و تعدادی از متدهای آن آشنا شدیم. به امید خدا در آینده و در قالب یک آموزش پروژه محور، نحوه ساخت یک Music Player را به طور کامل آموزش خواهم داد.
موفق و پیروز باشید
مطالعهی بیشتر:
https://developer.android.com/reference/android/media/MediaPlayer.html
https://developer.android.com/guide/topics/media/mediaplayer
توجه : سورس پروژه درون پوشه Exercises قرار دارد
تعداد صفحات : ۱۵
حجم : ۲ مگابایت
قیمت : رایگان
دانلود رایگان با حجم ۲ مگابایت لینک کمکی









سلام میشه این قابلیت رو توی برنامه های افلاین طراحی کرد که ی دگمه اضافه کنیم وقتی بزنیم رو اون دگمه اهنگی که توی فایل raw گذاشتیم ذخیره بشه تو موبایلمون میشه کدشو بزارید؟
سلام و ممنون بابت آموزش
من وقتی از متد isPlaying(); استفاده میکنم درست کار میکنه و درست بولیین رو بر می گردونه اما زمانی که وارد if() میشه کار نمیکنه و مقدار درستی رو برنمیگردونه و در زمانی آهنگ در حال پخش نیست این true برمیگردونه
اگه میشه کمک کنید ممنون ❤️
سلام. ببخشید من یه سوال داشتم من دارم یه موزیک پلیر درست می کنم ولی وقتی برای دومین بار می خوام متد MediaPlayer.create(context,”uri”);s
صدا بزنم در اندروید ۹ و ۱۰ برنامه crash می کنه . لطفا کمک کنید.
log cat رو بررسی کنید ببینید علت کرش کردن برنامه چی هست
میگه که IllegalStateExeption
سلام
اینکه آموزش ها کامل بشه هیچ زمانی رو نمیتونین تخمین بزنین؟
و اینکه در مورد ویچت ها آموزشی رو قرار نمیدید مثل ویجت آب و هوا و بادصبا و …..
کامل به این معنی که به پایان برسه که شاید هیچ وقت. چون همیشه همیشه مطالب جدیدی برای گفتن هست. ولی مطالب اضلی فکر میکنم به امید خدا تا پایان سال تموم بشه
سلام خسته نباشین
در رابطه با انواع معماری آموزشی نمیزارین؟
سلام. چرا تو برنامه هستش